山东省正式对小型电动汽车“动刀”启动全面调查 或将开启全国性调查序幕
核心提示:中国电池网 7月29日,据有关微信公众平台透露,山东省7月27日发布《关于对全省低速电动车生产企业进行全面调查的紧急通知》,根据通知规定,山东将对全省小型电动汽车不留死角的开展全面摸底调查。
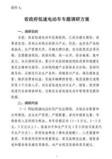
7月29日,据有关微信公众平台透露,山东省7月27日发布《关于对全省低速电动车生产企业进行全面调查的紧急通知》,根据通知规定,山东将对全省小型电动汽车不留死角的开展全面摸底调查。
据了解,此次调研组共计分为5组,分别是德州、滨州;临沂、日照;济南、聊城;济宁、菏泽;淄博、潍坊,分别由山东省经信委、山东省发改委、山东省公安厅、山东省工商局、山东省质监局牵头带队调查,堪称山东有史以来针对小型电动汽车展开的规模最大的一次摸底调查。
山东小型电动汽车发展较早,也是国内小型电动汽车发展的排头兵,更是一系列创新政策的首创身份。一直以来山东在发展小型电动汽车领域坚持升级一批、规范一批的原则,力求整个产业得到健康有序发展,而此次山东省对行业整体动刀,正式对这一发展理念的实践体现。
此次调查主要解决两大突出问题,一是设立产业门槛,扶优汰劣,实现促进产业规范健康发展。二是制定车辆登记管理办法,对上路车辆进行清理整治,维护道路交通安全。届时山东低速生产企业、经销商和用户要如实汇报反映问题,对产业发展、行驶管理提出客观公正的意见、建议。
据报道称,7月28日-8月3日将组织实地调研,8月4日将在济南召开部分骨干企业座谈会,8月5日各调研组形成调研报告,8月10日将形成规范产业发展和加强运行管理的意见。
针对此次事件,记者也联系了山东省有关企业,也得到了相关信息的确定。有知情人士透露,此次调查当不是山东一地,可能只是全国展开对小型电动汽车调查的序幕。
更多>同类锂电资讯


