双登集团客户集中产能充足,募资大额用于锂电,受材料波动大
文:权衡财经iqhcj研究员 李力
编:许辉
11月3日《证券公司风险控制指标计算标准规定》公开征求意见,一定程度释放优质券商的风险覆盖率、资本杠杆率等指标,有助于行业提升杠杆水平、推动ROE上行。证监会开始支持头部券商通过业务创新、集团化经营、并购重组等方式做优做强,中金公司作为中国头部券商,自然也受益颇多,中金公司控股股东为中央汇金,截至2023年6月30日,中央汇金直接持有中金公司约40.11%的股权。
双登集团股份有限公司(简称:双登集团)拟在深交所创业板上市,由中金公司保荐,6月份IPO受理后,于11月3日回复了第一轮问询,此次问询达19个问题之多。而招股书多处显示,双登集团拟发行新股不超过11,942.30万股,占比不低于10%,发行后总股本不超过47,769.20万股。权衡财经iqhcj便有所不明,双登集团现有总股数为3.5826亿股,发行不超过1.194亿股,占比明明为发行后总股权的25%,怎么就成了不低于10%。
双登集团此次拟投入募集资金15.747亿元,用于年产2.5GWh储能锂离子电池制造项目、研发中心建设项目和补充流动资金(4亿元),若发行顺利的话,公司市值将至少为62.988亿元。
双登集团与已退市隆源实业关系密切,股权激励近四千万;铅酸电池收入占比高,产能充足,募资大额用于锂电;客户集中度较高,应收账款高企,涉讼计提坏账过千万;受材料波动大存货走高,曾两度经营失血,存在高额递延收益。
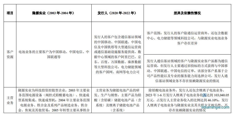
与已退市隆源实业关系密切,股权激励近四千万
2011年12月8日,自然人杨善基、钱善高、祝士平、周跃章、周平、周伟钢和翟立锋设置了双登集团股份有限公司。其中公司的股东杨善基1999年6月至2002年10月,历任隆源实业监事、董事、副总经理、总经理;钱善高2000年4月至2001年9月,任隆源实业监事;2002年3月至2003年4月,任隆源实业副总经理;祝士平1999年6月至2003年4月,历任隆源实业副总工程师、副总经理;周跃章2002年3月至2003年4月,任隆源实业副总经理。周平、周伟钢虽无就职隆源实业,但持有后者的股权。已退市上市公司隆源实业的电池业务主要应用于通信基站领域,主要为阀控式铅酸电池。
2020年4月1日,合创投资将其持有的500.00万股股份转让给泰州合赢、1,360.00万股股份转让给泰州合鑫,转让价格均为1.0034元/股,转让后公司估值为3.311亿元。泰州合鑫、泰州合赢为公司员工持股平台,报告期各期,公司因股权激励产生的股份支付费用分别为823.16万元、1,098.39万元、1,058.94万元、963.53万元。
2022年12月19日,枣阳基金以现金认购公司新增2,200.00万股,恒盛紫竹以现金认购新增623.33万股,襄阳创投以现金认购新增3.57万股,认购价格均为13.6363元/股。增资后公司总股本为35,826.90万股,估值为48.855亿元,对应市盈率为16倍,双方未经过评估,只参考了可比公司市盈率均值39.90倍和2022年至2023年上市公司收购电池行业相关标的公司市盈率15.65倍和14.54倍。双登集团子公司湖北润阳自2007年7月起在湖北省枣阳市生产经营,枣阳基金为地方国有基金,襄阳创投系枣阳基金管理人及其参股公司员工出资设立的跟投平台。中央汇金间接持有公司股东枣阳基金0.76%的财产份额,进而间接持有双登集团167,118.76股的股份,占公司股本的0.047%。
“双登”品牌由密封蓄电池厂于1990年创立。1995年10月,密封蓄电池厂投资设立双登电源,并授权双登电源使用“双登”商标,以“双登”品牌从事密封蓄电池产品的生产和销售。1996年6月,隆源实业从密封蓄电池厂收购双登电源70%的股权后,开始以“双登”品牌开展电池业务,随后设立了隆源双登、南研院,收购了富思特,进一步以“双登”品牌开展电池业务。
2003年至2005年,江苏双登收购隆源实业下属电池业务主体隆源双登、双登电源、富思特、南研院的股权后,隆源双登、双登电源、富思特、南研院变更为江苏双登的控股子公司。2006年6月,隆源双登被双登电源吸收合并,相关职工并入双登电源。2010年1月,双登电源解散注销,相关职工并入江苏双登。因此,江苏双登存在部分员工曾有在隆源实业的下属子公司隆源双登、双登电源任职的经历。双登集团在2012年至2014年收购江苏双登、富思特、南研院部分资产后,择优选聘了上述公司的部分员工。因此,公司存在少部分员工有曾在隆源实业及其关联方任职的经历。
杨善基直接持有公司14,091.00万股股份,占公司股份总数的39.33%,通过双登投资、泰州合鑫、泰州合赢间接持有公司8,973.33万股股份,占股份总数的25.05%,合计持有公司股份总数的64.38%,为公司控股股东。若公司的实际控制人凭借其控制地位,通过行使表决权等方式对公司的人事任免、生产和经营决策等进行不当控制,可能损害公司及中小股东的利益。
此外报告期内公司与实际控制人控制的企业双登电缆、福善达、江苏双登存在关联交易,两家企业还同样使用双登商号。据海事罚字(2020)010700117411文件显示,2020年11月26日,双登电缆未经海事管理机构批准,船舶载运污染危害性货物进出港口、过境停留,被海事局处罚1万元。
铅酸电池收入占比高,产能充足,募资大额用于锂电
当前,铅酸电池仍然是通信基站储能和数据中心储能的主流电池选择,报告期内,公司铅酸电池收入占营业收入的比例分别为65.37%、72.08%、60.48%和53.16%。未来一段期间,铅酸电池收入仍然是公司营业收入的重要来源。因此,国家关于铅酸电池领域、通信基站领域及数据中心领域的行业政策与公司的经营前景高度相关。
储能电池技术由最初的铅酸储能电池发展至当前的锂离子,储能电池若未来铅酸电池和锂离子电池的性能、技术指标和经济性被其他技术路线的储能电池全面超越,其市场份额可能被挤占甚至替代。
铅酸电池由于其低成本、高安全性等特点,当前仍然是通信基站储能和数据中心储能的主流产品选择,锂离子电池在循环寿命、倍率、能量密度等方面逐步显现出强大的产品优势。2021年度公司营业收入下滑,主要系锂离子电池收入下滑28.06%所致。2023年1-6月,公司锂离子储能电池业务形成收入10.304亿元,占公司营业收入的比例达到45.45%。本次2.5GWh储能锂离子IPO募投项目,将在很大程度上推进公司锂电业务的发展进程。
公司的销售模式分为直销和买断式经销。报告期内,公司经销收入占比分别为6.01%、10.09%和10.40%;外销收入占比分别为12.27%、16.13%和16.68%。报告期内,双登集团产能情况统计口径为设计产能,产量统计口径仅包括自产电芯的电池产量,外购量统计口径包括外购电芯、模组、PACK的采购量。报告期内,公司铅酸电池产能为625万kVAh(6.25GWh),产能利用率分别为57.15%、63.34%、81.08%和73.00%,呈持续上升趋势。报告期内,公司铅酸电池产销率分别为101.70%、96.81%、97.24%和100.50%。
报告期内,公司锂离子电池产能分别为0.65GWh、0.81GWh、2.41GWh和2.11GWh,产能利用率分别为72.26%、53.97%、46.63%和68.26%。公司2021年和2022年锂离子电池产能利用率较低,至2023年1-6月公司锂离子电池产能利用率仍仅为68.26%。
报告期各期,公司研发费用分别为6,419.63万元、6,943.54万元、9,948.00万元和6,443.59万元,研发费用率分别为2.32%、2.75%、2.37%和2.84%。报告期内,公司研发费用金额呈持续增长趋势,研发费用率整体低于同行业可比上市公司均值水平。
客户集中度较高,应收账款高企,涉讼计提坏账过千万
通信基站储能领域,公司客户主要为中国移动、中国联通、中国电信三大通信运营商和中国铁塔、华为、中兴、爱立信、诺基亚等国内外大型通信设备商,行业下游客户具有体量大、集中度高的特点。报告期内,双登集团前五大客户的销售收入分别为16.822亿元、11.378亿元、22.727亿元和11.887亿元,占主营业务收入的比例分别为61.42%、45.76%、55.29%和53.18%,客户集中度较高。
报告期内,公司前五大客户新增中国联通、爱立信、中建材。报告期中国铁塔为双登集团第一或第二大客户,占比多在25%附近。而据中国铁塔自己披露,前五家最大客户包括中国移动集团、中国电信集团、中国联通集团,这前五大客户恰恰多为持股股东;截至2022年12月31日止中国铁塔向前五大提供服务的收入占其全年总收入的91.1%,而来自最大客户的收入占当年总收入的47.0%。
报告期各期末,双登集团应收票据账面价值分别为6,541.49万元、1.013亿元和7,106.93万元。2022年末减少3,041.59万元,波动较大,报告期各期末,公司剔除已背书转让未终止确认后的在手票据金额分别为4,316.47万元、3,261.29万元、2,561.82万元和2,841.67万元。
报告期各期末,双登集团应收账款账面价值分别为11.479亿元、11.293亿元和18.018亿元,占当期营业收入的比例分别为41.46%、44.77%和42.95%,公司应收账款周转率低于同行业可比公司平均水平。
报告期内,双登集团第三方回款金额分别为1,884.17万元、1,506.98万元和2,740.09万元,第三方回款占营业收入比例分别为0.68%、0.6%和0.65%。公司账龄在一年以上的应收账款坏账计提比例低于5%,公司各期末商业承兑汇票的坏账计提比例超过5%。
此外,双登集团存在对VenuraTelekomunikasyonA.S.的应收账款1,326万元进行单项计提,原因为诉讼客户。Venura在土耳其国家范围内经销公司生产的铅酸电池,经销有效期三年。公司2017年3月至8月间向Venura出口销售铅酸电池产品,金额共计214.92万美元。买方Venura支付首付款20万美元,拖欠剩余货款194.92万美元至今。涉及货物金额194.92万美元,毛利率约为9.31%(该数据未经审计)。
HANGYEOL负责在韩国销售公司的铅蓄电池产品。2021年7月,HANGYEOL以质量不达标为由拒付货款,截至2023年6月30日,HANGYEOL欠款约合人民币50.59万元,毛利率约为18.39%(该数据未经审计)。
受材料波动大存货走高,曾两度经营失血,存在高额递延收益
报告期内,双登集团直接材料成本占主营业务成本的比例分别为83.75%、83.33%、83.96%和84.53%,占比较高。公司铅酸电池的主要原材料包含铅锭、铅合金、壳体(塑料)等,锂离子电池的主要原材料包含磷酸铁锂、石墨、电解液(锂电)、壳体(锂电)、BMS、模组电芯、PACK等,2021年,锂离子电池主要原材料磷酸铁锂、电解液的价格出现了较大波动,磷酸铁锂的采购均价同比增长41.03%,电解液(锂电)的采购均价同比增长169.08%,使得2021年锂离子电池单位成本同比增长25.96%。
由于公司未与客户签订售价与原材料价格波动的联动机制,原材料价格上涨未能充分传导至售价,使得2021年毛利率大幅下降7.07%至6.86%,原材料价格的波动对公司营业成本及毛利率产生了较大的不利影响。报告期内如果公司主要原材料直接材料单位价格提高5%,则公司主营业务成本将分别上升3.39%、3.50%、3.48%和3.54%。
报告期各期,公司主营业务毛利率分别为18.01%、11.51%、20.50%和24.92%。公司2021年度综合毛利率、铅酸电池毛利率和锂离子电池毛利率均有不同程度的下降。同时同行业可比上市公司2021年度毛利率均存在较大程度下滑,2022年度有所回升。报告期内,铅酸电池毛利率分别为20.10%、13.22%、21.04%和25.67%,2021年度毛利率同比下滑6.88%;报告期内,锂离子电池毛利率分别为13.93%、6.86%、19.63%和24.04%,2021年度毛利率下滑7.07%。
报告期内,双登集团存货账面价值分别为2.558亿元、4.322亿元、5.256亿元和4.360亿元,金额较大,其中原材料、在产品、库存商品占比80%以上。报告期各期末,公司对存货进行跌价测试,存货跌价准备分别为980.86万元、1,377.98万元、1,481.03万元和1,128.53万元,占各期营业利润绝对值的7.25%、19.61%、4.56%和4.21%。
报告期内公司经营活动产生的现金流量净额分别为3.608亿元、-1.785亿元、-747.26万元和7.496亿元,2021年度及2022年度经营性活动现金流量净额持续为负。公司利息净支出高达3,712.86万元、3,124.88万元、4,583.25万元和1,187.63万元。
报告期各期末,公司递延收益分别为8,034.20万元、7,476.93万元、8,606.94万元和1.321亿元;报告期各期,公司计入其他收益的政府补助分别为4,992.91万元、4,508.55万元、2,489.23万元和1,124.21万元。
2023年5月17日,双登股份委托第三方向海关出口货物时,因报关商品申报型号错误导致适用的出口退税率错误,构成出口货物申报不实,违反海关监管规定,洋山海关对双登股份作出罚款9.8万元的行政处罚。
早在2006年,江苏双登还因供热中心未验先投被要求整改,同样2016年富朗特新型高能锂离子电池智能制造项目也未验先投被要求整改。






