格力电器计划全盘收购银隆,加码新能源产业链
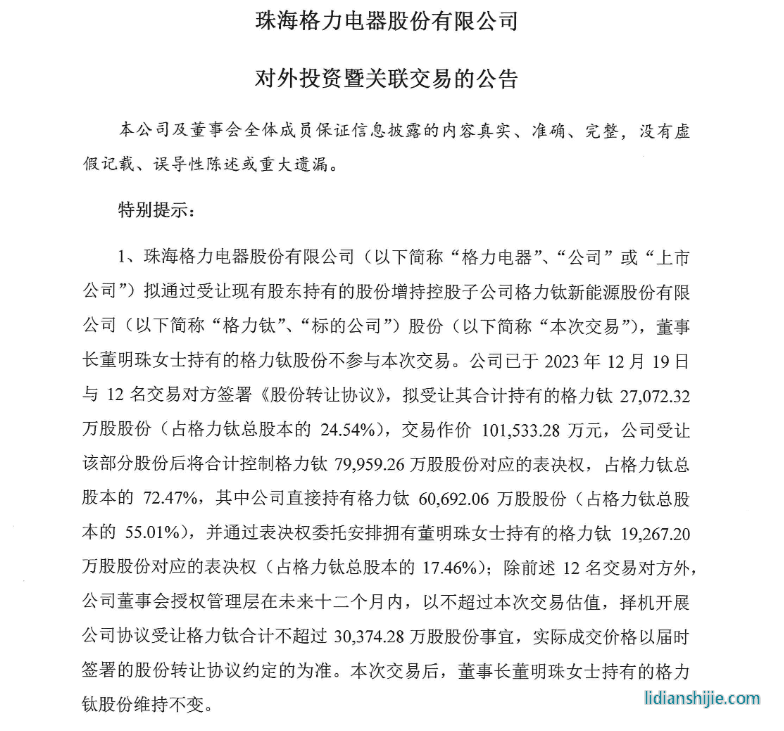
12月20日,格力电器发布公告,拟通过受让现有股东持有的股份增持控股子公司格力钛新能源股份有限公司(以下简称“格力钛”)24.54%股份,受让完成后,公司将合计控制格力钛约8亿股股份对应的表决权,占格力钛总股本的72.47%。同时格力电器还表示未来12个月内计划收购格力钛剩余的27.53%股份。这也意味着,格力电器将全盘控股格力钛。
在格力电器公告发布后,昨日其股价开盘大跌,截至收盘下跌7.09%,市值跌去了130亿元,这也直接表明了资本市场对这次收购的不好看。
正是基于此,格力电器随后针对该项事件做了多番说明,也向外界传递出此举的目的。
在12月21日发布的补充公告中,格力电器称,经过长期深度布局,公司构建了包括基础器件、芯片、电容器、逆变器、控制系统、智能储能系统及电机、电控、新能源汽车热管理、商用及专用整车等在内的新能源产品布局,打造了从基础零部件到终端产品的产业生态,并结合空调技术研发了光伏(储)直流空调及家用电器系统,建立了“光储直柔”一体化的零碳能源产品新生态。
为加速推进落实公司的绿色能源战略,公司拟通过受让现有股东持有的股份增持控股子公司格力钛新能源股份有限公司股份,有助于公司加强对格力钛的管理与控制,充分发挥双方的协同效应,降低内部管理成本,更积极、主动地应对新能源行业的快速发展和变化。
并且格力电器相关负责人在接受采访时还表示;“作为布局新能源战略的重要一环,格力电器拟增持格力钛股份,使格力钛的战略重要性与持股比例更加匹配。当前公司拟增持格力钛,既是用行动积极响应低碳可持续发展战略,也表现出对当前我国新能源发展持续向好的坚定信心。未来格力电器将继续深化新能源领域的战略布局,挖掘更多的成长空间,格力钛将作为重要的发力点加速产业协同,为格力电器的多元化注入新动能。”
简单理解,就是格力电器依托格力钛已经在新能源汽车产业链上做了大量布局,未来还将进一步加大投入。
2021年格力电器以18.28亿元的价格拍下银隆新能源30.47%股权,对银隆新能源完成控股,并在此后更名为格力钛。
目前格力钛旗下有广通汽车、奥钛储能两个品牌,分别对应新能源汽车整车和储能两大业务。
广通汽车目前主要覆盖以城市公交车、城市公路车为主的商用车,今年前10个月格力钛新能源客车累计终端销量为1034辆,位列行业第九名。
格力钛储能近两年则相继落地了青海、新疆油站等高海拔、超低温地区的光储项目,并且格力目前正在力推其家庭储能产品。有数据显示,格力钛电池产品已在全球30余个国家和地区投入使用,累计装机量超过3GWh,产品主要用于新能源汽车及工商业园区、通信基站等储能领域。
尽管格力钛的业务本身没有太大问题,但其实际经营情况并不乐观。截至2023年6月30日,格力钛资产总额243.11亿元,负债总额242.45亿元,所有者权益合计0.66亿元;2023年1-6月,格力钛实现营业收入14.40亿元,营业利润-1.42亿元,净利润-1.71亿元。并且过去几年还处于连续亏损状态,2020~2023年上半年累计亏损已超过35亿元。通常情况下,负债率极高、经营连续大额亏损的企业很难获得融资以维持运营。
尽管有了格力电器的支持,格力钛维持运营必定没有问题,但前提是在格力钛经营情况明显改善前,格力电器源源不断为格力钛输血。
实际上,格力钛的发展情况一直备受投资者关注。在今年6月底举行的格力电器2022年年度股东大会上,格力钛的问题便被多名股东问及。当时,董明珠对格力钛的技术给予肯定,称其技术本身是没有问题的。同时,董明珠还说道:“格力钛是大坑,需要允许填坑,会尽快填平,希望大家给格力钛一点时间”。


