停产停工,转战储能,这家14年锂电老兵陷入困境!
文/NE-SALON新能荟小编团
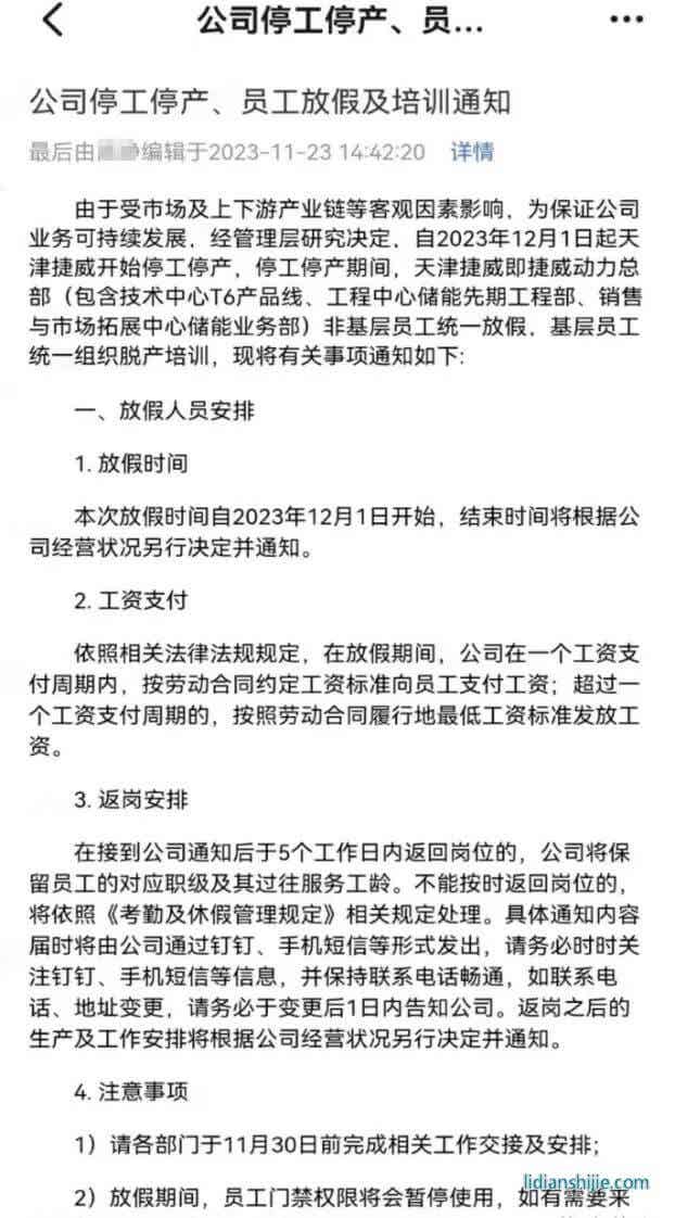
近期,一则令人大跌眼镜的消息在业界传开——天津市捷威动力工业有限公司发布了《公司停工停产、员工放假及培训通知》,明确表示天津工厂自2023年12月1日起进入停工停产阶段。这一决定无疑给业界带来了不小的震动。
作为捷威动力的总部所在地,天津工厂的重要性不言而喻。尽管通知中未提及“裁员”字眼,但复工复产的时间同样不明确。随后,捷威动力证实了这一消息,解释称这是根据公司战略和业务需求做出的临时调整,天津捷威部分中后台支持部门的员工将暂时停工。
至于停工停产后的安排,通知中声称,非基层员工将统一放假、基层员工统一组织脱产培训。
有消息透露,捷威动力的问题似乎比外界所知的更为严峻。其位于天津的电池生产基地已经停工长达三个月。停产前,总部还剩400多名员工,停产后走了一半。剩下的员工或回家休假,或接受培训,但只能领取着最低工资。
同时资金问题也迫在眉睫,按照离职协议约定,捷威动力要按“n+1”标准付给离职人员赔偿金,不过目前已经无力支付赔偿款,还需要以分期付款的形式,分5期共10个月支付完赔偿款。
资金困局或许与大股东复星国际有关
市场需求的暂时萎靡只是导致停工停产的表象,真正让企业陷入困境的问题在于资金短缺。毕竟钱,才是决定企业生死的命脉,才是在行业“内卷”中取胜的关键。
作为一家集锂离子电池研发、制造、销售为一体的新能源科技公司。捷威动力于2009年成立,注册资本121.8亿元。2018年,复星国际大手笔投资捷威动力,不仅寄予厚望,更立下宏伟目标,即在未来五年内成为动力电池行业的前三甲,十年内跻身世界前三。不仅如此,他们还计划在2022年申报A股IPO,并于次年上市。
可这个目标不但未曾实现,反观公司近况,犹如江河日下。在捷威动力面临资金困境的这些年,大股东复星国际也负有不可推卸的责任。要知道,动力电池行业的烧钱速度惊人,而捷威动力手上的现金流却不断受到挤压。据复星国际2022年的年报披露,捷威动力去年在复星国际的存款高达35亿元,相较于2021年增加了5亿。这无疑意味着捷威在关联方存款逐年增大,大量资金被转移到了股东公司复星国际的账上。
伙伴“奇瑞”也随之离去
作为捷威动力的核心客户之一,奇瑞的贡献可谓举足轻重。当年,奇瑞新能源凭借小蚂蚁、QQ冰淇淋等微型电动车在市场上占据了一席之地。2022年2月,捷威动力宣布斩获了奇瑞新能源的大单,奇瑞新能源拟采购捷威动力未来3年共计约50亿元金额的动力电池。这也使得捷威动力在2022年取得了辉煌的成绩,装车量在国内排名第十一。
然而,世事难料。微型电动车市场今年以来急转直下,奇瑞新能源的销量增长面临严峻考验。据数据显示,今年上半年,微型电动车市场销量同比骤降53%,销量下滑不仅影响了奇瑞新能源的业绩,也间接给捷威动力带来了经营困境。据悉,由于奇瑞拖欠捷威的货款,导致捷威在维修时资金紧张,甚至无法供应电池包。两家公司之间的矛盾逐渐升级,原本的三年订单合同也变得前途未卜。这一连串的问题通过蝴蝶效应,更进一步波及到了奇瑞汽车的车主。
今年10月,奇瑞汽车电池维修问题成为热点话题。有车主反映,自己的车辆在9月14日送往4S店维修,却被告知“奇瑞厂家与电池供应商捷威之间存在分歧”而遭遇到维修困难。捷威无法派出维修人员,导致车辆无法得到及时维修。这样的情况并非个案,据4S店透露,这已经是他们接到的第八位遭遇捷威电池故障的客户。
据相关统计,2023年前11个月,排名前5家、前10家的动力电池企业,分别占据了市场总装车量的88%和97.2%,前10名之外企业,只能共同瓜分2.8%的市场份额。这种强者恒强的格局使得排名靠后的企业愈发难以崭露头角。面对这种市场现状,捷威动力这样规模相对较小的电池企业只能在夹缝中求得一线生机。
另谋出路,转战大型储能
随着动力电池产能的迅猛扩张,整个行业已经步入淘汰洗牌阶段。在激烈的市场竞争中,寻找“第二增长点”成为了众多动力电池企业的共同目标。于是,储能这个万亿赛道就成了不少电池厂家的首选。毕竟电池企业转型储能市场,在供应链、技术基础和人才等多方面具有天然优势。
12月1日,捷威动力与绥化经开区签署了框架协议,计划投资建设捷威动力储能系统集成生产基地项目。这也是捷威动力今年落地的第二个大型储能项目。
而在今年4月,捷威动力还曾与中核汇能、山东高速签署框架协议,为鲁北基地1.5GWh储能项目提供储能设备。此外,据了解,捷威动力也正在推进位于湖州长兴基地的储能电芯产能放量,预计明年将实现产能的快速释放。
结语:
2023年上半年,捷威动力经历了营收的大幅下滑,仅为4.88亿元,同比下降44.77%。装机量也呈现了19.43%的下滑,仅达到0.73GWh。尽管公司拥有10GWh的有效产能,但产能利用率却不足一成。在国内市场中,捷威动力电池装车量在前11个月内排名第13,市场份额仅占0.27%。
今年以来,动力电池行业日趋严峻,已有9家企业被淘汰出局。产能过剩成为行业难以摆脱的困境,对于像捷威动力这样的中小电池厂家来说,转战大型储能的前景尚未可知。如何度过这个行业的寒冬,成为了他们当前最迫切的问题。 来源:NE-SALON新能荟 LY






